TOP 10 KỸ THUẬT MÔ HÌNH MÀ MỌI NHÀ PHÂN TÍCH KINH DOANH (BA) CẦN BIẾT (Phần 1)
#businessanalysis
BUSINESS ANALYSIS
Kim Anh
11/3/20243 min read


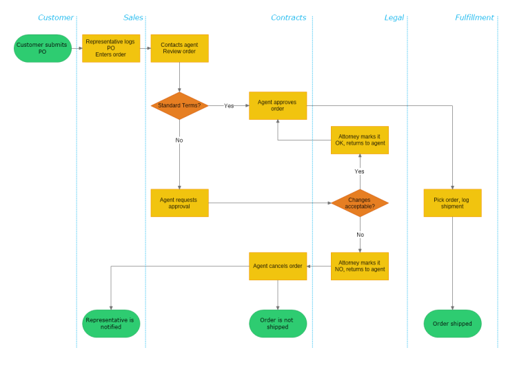
Process Flow Diagram (PFD) là một công cụ trực quan phổ biến trong phân tích kinh doanh và quản lý quy trình, cho phép mô tả chi tiết chuỗi các bước, quyết định và giai đoạn trong một quy trình làm việc. PFD giúp tất cả các bên liên quan hiểu rõ và nhất quán về cách thức thực hiện quy trình, từ các bước đơn giản đến những quy trình phức tạp có nhiều lựa chọn và điểm ra quyết định. Trong nhiều trường hợp, PFD được sử dụng để xác định những nút thắt trong quy trình, từ đó cải tiến hiệu quả và giảm thiểu thời gian xử lý.
Thông qua PFD, các nhà phân tích có thể mô hình hóa dòng công việc một cách chi tiết, minh họa mối quan hệ giữa các bước và xác định cách dữ liệu hoặc các hoạt động tương tác với nhau. Điều này cho phép doanh nghiệp không chỉ hiểu rõ quy trình hiện tại mà còn đánh giá được khả năng tối ưu hóa, đặc biệt hữu ích khi thiết kế hoặc cải tiến quy trình. Trong các dự án phức tạp, PFD đóng vai trò quan trọng trong việc truyền tải thông tin và giảm thiểu sự nhầm lẫn về vai trò của từng bộ phận, đảm bảo quy trình diễn ra suôn sẻ.
PFD còn đặc biệt hữu ích trong việc mô phỏng quy trình đầu cuối (end-to-end), từ đó giúp doanh nghiệp định hướng từng bước trong quy trình sản xuất, quản lý chất lượng hoặc dịch vụ khách hàng. Sơ đồ này có thể được điều chỉnh linh hoạt để áp dụng cho nhiều quy trình trong tổ chức từ sản xuất, bán hàng, đến chăm sóc khách hàng. Khi các bên liên quan cùng hiểu rõ quy trình, sự phối hợp giữa các bộ phận sẽ được cải thiện đáng kể, giúp tiết kiệm thời gian và nguồn lực cho tổ chức.
Ví dụ: Trong một công ty bán hàng trực tuyến, một Business Analyst có thể sử dụng PFD để mô phỏng quy trình xử lý đơn hàng từ khi khách hàng đặt hàng cho đến khi sản phẩm được giao đến tay khách hàng. Quy trình này bao gồm các bước như xác nhận đơn hàng, kiểm tra tồn kho, xử lý thanh toán và sắp xếp vận chuyển. Nhờ vào PFD, toàn bộ các bên liên quan có thể hiểu rõ từng giai đoạn của quy trình, các điểm quyết định, và xác định các khu vực cần cải thiện.
Phần mềm/App:
Microsoft Visio: Công cụ mạnh mẽ để tạo biểu đồ quy trình phức tạp.
Link: Microsoft Visio
Lucidchart: Công cụ trực tuyến hỗ trợ cộng tác nhóm.
Link: Lucidchart
Các số liệu thú vị:
Theo khảo sát của Gartner, khoảng 70% tổ chức có hiệu suất làm việc tốt hơn nhờ tối ưu hóa quy trình với PFD.
PFD giúp giảm 15-30% thời gian xử lý khi cải tiến được các nút thắt trong quy trình.
Process Flow Diagram (PFD)
DATALIZE
Address: No. 17, Hoa Binh 2 Lane, Minh Khai Street, Hai Ba Trung District, Hanoi
Hotline: 037 8239 666
Email: Hi@datalize.cloud
Website: https://datalize.cloud/
CONTACT
CONTACT WITH US


